dcs_liberation/doc/layouts/layouts.png
RndName 2c17a9a52e Refactor Templates to Layouts, Review and Cleanup
- Fix tgogenerator
- Fix UI for ForceGroup and Layouts
- Fix ammo depot handling
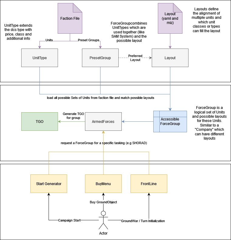
- Split bigger files in smaller meaningful files (TGO, layouts, forces)
- Renamed Template to Layout
- Renamed GroundGroup to TheaterGroup and GroundUnit to TheaterUnit
- Reorganize Layouts and UnitGroups to a ArmedForces class and ForceGroup similar to the AirWing and Squadron
- Reworded the UnitClass, GroupRole, GroupTask (adopted to PEP8) and reworked the connection from Role and Task
- added comments
- added missing unit classes
- added temp workaround for missing classes
- add repariable property to TheaterUnit
- Review and Cleanup

Added serialization for loaded templates

Loading the templates from the .miz files takes a lot of computation time and in the future there will be more templates added to the system. Therefore a local pickle serialization for the loaded templates was re-added:
- The pickle will be created the first time the TemplateLoader will be accessed
- Pickle is stored in Liberation SaveDir
- Added UI option to (re-)import templates
2022-02-21 20:45:41 +01:00

54 KiB
761x791px